来源:多鲸教育研究院 作者: 未知 已有0人评论 2025/12/10 20:28:09 加入收藏
一、AI 赋能教育核心定义与核心对比
(一)定义
AI 赋能教育(又称 “AI + 教育” 或 “教育 + AI”),是将人工智能技术深度融入教育核心场景与流程的新型教育模式,不仅能推动关键教育场景智能化、关键业务流程自动化,提升管理者及师生多方效率与质量,还能创新教育教学生态,促使传统教育的教学主体、学习主体、教学载体发生根本性变革。从理念层面看,它更是从 “以教师为中心的线性教学” 向 “以学习者为中心的智能驱动” 的革新。
(二)与传统教育的关键对比
传统教育中,教师是知识主要传授者,主导统一化、标准化教学,难以兼顾个体差异;学生依赖教师安排学习节奏,被动接受知识;教学局限于固定时间与物理空间(以传统教室为主),教学内容侧重学科知识、轻综合素养,依赖作业、试卷等传统工具,整体呈现 “教师中心、线性教学、资源有限” 特点。
而 AI 赋能教育里,教师转变为学习引导者,可借助 AI 实现分层教学与个性化指导;学生成为教育中心,能利用 AI 智适应系统自主选择学习资源、调整学习方式,主动学习;教学实现泛在化,智能教学平台、XR 虚拟实验室、教育机器人等智能载体涌现,教学内容涵盖跨学科学习,重视综合素质培养,采用智能化多维测评工具,更具科学性与有效性,核心特征为 “学习者中心、智能驱动、面向未来”。
| AI赋能教育的三大维度 | AI赋能教育与传统教育的比较 | ||
![]() | 传统教育 | AI赋能教育 | |
| 教学主体 | 教师是知识的主要传授者,主导教学节奏。教育方式统一化、标准化教学,难以兼顾个体差异。 | 教师转变为学习引导者,可惜助Al实现分层教学、个性化指导。 | |
| 学习主体 | 学生依赖教师安排学习节奏,被动捷爱知识。 | 学生成为教育中心,利用A智适应系统,自主选挥学习资源、调整学习方式,主动学习。 | |
| 教学载体 | 教学环境:固定时间和物理空间,以传统教室为主。 | 泛在化学习,智能教学平台、XR虚拟实验室、教育机器人等智能载体涌现。 | |
教学内容:侧重学科知识,综合素养评价的重视程度较弱。 | 教学内容:涵盖人工智能教育的跨学科学习,重视学生学习、身体、心理的综合素质培养。 | ||
教学工具:作业、试卷等为主要教学观察评价工具。 | 教学工具:采用智能化评价工具,多维测评,更具科学性、有效性。 | ||
| 特点 | 以教师为中心。线性教学,资源有限。 | 以学习者为中心,智能驱动,面向未来。 | |
(三)三大维度与四大特征
三大维度:聚焦 “教学主体(人工智能辅助)- 学习主体(学生自主)- 教学载体(智能硬件 / 平台)” 的协同变革,三者相互作用,共同推动教育模式升级。
四大特征:
覆盖全面性:涵盖校内、校外教育领域,赋能校园、机构、个人学习者等多维对象,同时覆盖 “教、学、管、评、研” 教育全流程及课前、课中、课后全环节,实现全场景智能化,大幅提升教育工作者授课与管理效率。
内容革新性:借助 AIGC 技术降低教材开发的人力与时间成本,自动生成符合教学标准的优质资源;建立教学内容动态更新机制,驱动教育资源及时进化,突破地域限制,共享全球优质资源。
系统整合性:构建具备文本、语音、视频等多模态实时交互、辅助教学能力的智能教育中枢;创新更重交互、更实时、更具针对性的智能教学工具,打造从单一应用到多功能集成、软硬协同的教育产品生态。
精准适配性:通过对教育场景不同对象与内容的深度数据分析与智能处理,实现对不同个体需求、教学目标和教学场景的精细化匹配,促进学习个性化、教学智能化、评价多元化、管理科学化、资源公平化。

核心价值:打破教育 “个性化、高质量、大规模” 的 “不可能三角”,实现从 “标准学” 到 “精准学” 的跨越,弥合经济发展带来的教学质量差异。
二、AI 赋能教育十大核心趋势
(一)趋势 1:政策深化 —— 国家助推,加速全面普及
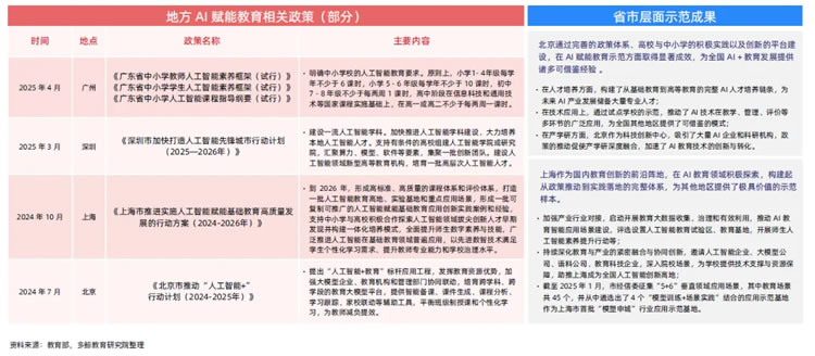
国家政策支持:自 2017 年国务院发布《新一代人工智能发展规划》明确发展 “智能教育” 以来,政策持续加码。2025 年 5 月,教育部基础教育教学指导委员会发布《中小学人工智能通识教育指南(2025 年版)》《中小学生成式人工智能使用指南(2025 年版)》,通过 “课程重构、资源融通、评价创新、师资赋能” 联动机制,推动 AI 教育从局部试点转向全域覆盖;2025 年 4 月,教育部等九部门印发《关于加快推进教育数字化的意见》,提出加强人工智能前瞻布局,推动学科专业、课程教材、教学等数字化变革。

地方实践与示范:一线城市示范效应显著,2025 年广州发布中小学人工智能素养框架与课程指导纲要,明确小学 1-4 年级每学年 AI 课时不少于 6 课时、小学 5-6 年级不少于 10 课时、初中 7-8 年级每两周不少于 1 课时;深圳 2025-2026 年行动计划提出建设一流人工智能学科,支持高校组建人工智能学院或研究院;上海 2024-2026 年行动方案计划打造 AI 教育高地、实验基地,形成可复制推广的应用创新案例。

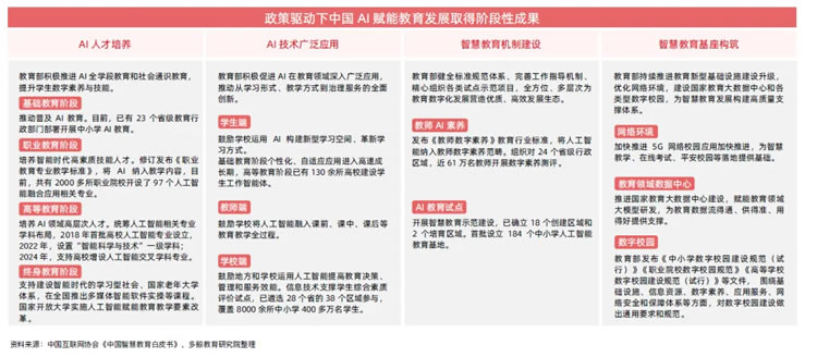
政策落地成果:目前已有 23 个省级教育行政区域推进 AI 全学段教育与社会通识教育;职业教育阶段,2000 多所职业院校开设 97 个人工智能融合应用相关专业;高等教育阶段,626 所普通高校备案人工智能本科专业,多所高校开设 AI 通识课并建设实训基地;全国中小学(含教学点)联网率达到 100%,为 AI 赋能教育奠定基础。

(二)趋势 2:技术升级 —— 大模型驱动范式变革
发展历程:AI 赋能教育历经四个阶段,萌芽期(20 世纪 60-70 年代)以计算机辅助教学为主,如美国 IBM 公司 1958 年设计首个计算机辅助教学系统;形成期(20 世纪 80 年代 - 21 世纪初)出现智能导师系统、自适应教学系统,如 1982 年 Sleeman 和 Brown 提出智能导师系统定义;发展期(21 世纪 10 年代 - 21 世纪 20 年代)在线教育平台、学习 / 作业管理 App 普及,2017 年 Google 发布 Transformer 架构提升自然语言处理能力;爆发期(2022 年至今)大模型技术广泛应用,2022 年 OpenAI 推出 ChatGPT,2023 年国内网易有道 “子曰”、好未来 “九章” 等教育垂类大模型发布,2025 年国内教育大模型数量井喷,AI 原生硬件等产品多元发展。

大模型核心优势:相较于传统判别式 AI(如拍照搜题、口语测评),生成式 AI(大模型)泛化能力更强,依托海量数据与超大规模参数,同一模型可处理多模态任务且无需微调即可完成新任务;上下文理解更深,支持数万 tokens 窗口,能处理逻辑链、数学推导等多步推理任务;多模态与跨领域整合能力更优,可同时理解和生成图像、文本等,具备跨领域迁移能力;交互性更好,支持多轮对话与实时修正;还可外接插件实现持续学习。斯坦福大学教育研究院实证研究显示,大模型至少提升 23% 学生的元认知能力;英国教育部调查表明,40% 教师已在岗位使用大模型。

国内实践与技术普及:国内教育垂类大模型不断细化,猿力科技 “看云” 大模型覆盖家庭教育与校内教育场景,网易有道 “子曰” 大模型聚焦课后学业辅导与口语伴学,好未来 “九章” 大模型数学解题能力突出;2025 年 DeepSeek 开源,凭借强推理能力、低成本特性,打破行业技术护城河,好未来、高途、网易有道、希沃等头部教育企业纷纷接入,优化解题、作文助手、个性化答疑等场景,推动 AI + 教育进入 “全民时代”。

(三)趋势 3:需求变革 —— 素养体系重构,推动精准公平
素养体系转型:传统素养体系侧重基础知识、基本技能与通用能力,而 AI 时代素养体系聚焦数字素养(数字信息的获取、评估、使用与创造)、批判思维(对信息的理性分析与判断)、人机协作能力(与 AI 系统协同工作)。联合国教科文组织构建的学生人工智能能力框架,涵盖对 AI 的理解、应用和创造,从 “以人为本的人工智能意识”“人工智能伦理”“人工智能底层技术与应用”“人工智能系统设计” 四个维度,形成螺旋进阶的能力结构。

新课标改革与人才培养:2022 版《义务教育课程方案和课程标准》首次将人工智能纳入义务教育课程体系,推动跨学科、实践性学习;教育部等九部门提出 “推动课程、教材、教学数字化变革”。2025 年 3 月,全国 751 所高职院校(占全国高职院校近 48%)备案人工智能技术应用(服务)专业;截至 2025 年 4 月,626 所普通高校备案人工智能本科专业,清华大学、复旦大学等高校与企业共建 AI 课程群、实训基地,培养 AI 时代创新性、实用性人才。

AI 推动教育公平与精准:AI 依靠低成本科技节约高成本人力,实现优质教育资源规模化,突破地域限制(如 AI 学伴、远程教育机器人让偏远地区学生参与前沿教学)、降低教育成本(AI 助教、AI 批改作业减轻教师负担,让经济条件较差家庭负担个性化教育),推动教育公平。同时,AI 赋能教育新基建,全国中小学联网率 100%,5G 网络校园应用加速推进;数字教育资源持续充实,国家教育大数据中心赋能大模型研发;教育评价智能化,AI 收集分析过程性数据支撑质量评价与综合素质评价,构建精准高效的教育新生态。

(四)趋势 4:产业发展 —— 垂直细分,校 / 企 / 用户端多元
产业发展阶段:AI 赋能教育产业历经 “传统教学阶段(2000 年及以前)- 教育信息化初步阶段(2000-2010 年)- 教育信息化深化阶段(2010-2021 年)-AI 赋能教育阶段(2022 年至今)”。传统教学阶段依赖黑板、粉笔等传统工具,教育信息化初步阶段引入计算机与互联网,网易有道、好未来等企业推动技术普及;信息化深化阶段 AI 规模化应用于智慧校园、智适应学习平台,疫情加速在线教育发展;AI 赋能阶段大模型技术广泛应用,G 端(如腾讯教育、宇树科技)推动 AI 解决方案进校,C 端早幼教、素质教育、K12 等细分赛道 AI 解决方案井喷,B 端(如图灵机器人、小鹅通)为企业提供 AI 数智化服务。

企业类型与生态:产业参与者主要分为两类,一类是教育科技企业进行 AI 技术升级,如好未来、猿辅导、作业帮等,依托多年教育行业积累的品牌、师资、数据优势,落地 AI 学习机、教育大模型等产品;另一类是 AI 技术公司赋能教育行业,如 DeepSeek、智谱 AI、百度智能云等,凭借技术与资金优势,为教育场景提供模型、云服务等支持,两类企业共同丰富产业生态,推动产业发展。

覆盖场景与应用:校园端以教育信息化升级为主,提供智慧教学环境(如校园安全、互动教室)、智慧教学资源(如教研备课、智能组卷)、智慧校园管理(如排课、选课)等解决方案,头部厂商整合资源提供全面服务,集成方招标分包推动产业升级;教企端 AI 赋能 “前端招生 - 中台教研及管理 - 后端教学服务” 全链路,如 AI 客服、AIGC 备课、智能学情分析,助力教企降本增效;用户端通过软件或软硬一体方案,满足智适应学习、智能硬件使用、个性化内容推荐等需求,产品随市场需求动态迭代,如 AI 学习机、AI 口语老师、AI 错题本等。

(五)趋势 5:场景为先 —— 软硬协同,贯穿全流程
管理侧:AI 赋能区域政府及教育局、校园、家庭管理场景,依托 SaaS 化智慧校园解决方案实现管理与教学全流程智能化。区域政府及教育局通过大数据管理平台、驾驶舱进行数据治理与教学质量评价;学校实现智慧排课、课后服务、校园安全(如智能化监控)、精准教学等功能;家庭通过学情周报、AI 个性化作业等实现家校共育,AI 搭建 “教育局 - 学校 - 家庭” 数据互通平台,推动跨层级管理协同高效化。

教师侧:AI 为教师课前、课中、课后环节赋能,打造 “人机复合型教师”。课前教师可通过 AI 进行协同备课、制定教学计划、制作课件、生成习题,如讯飞星火教师助手、超星指针 AI 助教;课中采用 “人工教师 + AI 助教” 模式,AI 助教识别学生表情、语音、姿态生成学情报告,真人教师调整授课内容,如洋葱学园 AI 课堂、希沃课堂智能反馈系统;课后 AI 辅助智能阅卷、批改作业、批量生成考题,还处理发送通知、填写报表等重复性工作,减轻教师负担,让教师专注高阶育人。

学生侧:AI 赋能校内、校外学习场景,以学生为中心提升综合素养。校内典型应用有 AI 智能测评(基于深度学习算法与知识图谱,定位薄弱知识点,生成学情报告与提分方案)、AI 智能错题本(自动采集错题,分类标签、错因分析,推荐相关课程);校外典型应用包括 AI 口语老师(实时语音识别与打分,定位发音薄弱环节)、AI 学习机(构建个性化知识图谱,智能诊断薄弱环节,生成强化训练)。不过,部分传统学习模式下的学生面临自主学习与 AI 互动能力的挑战,可能拉大能力差距。

教企侧与用户侧细分:教企侧 AI 覆盖 “招 - 教 - 研 - 学 - 管 - 评” 全场景,如线上 AI 课堂平台、AI 教研备课平台、AI 营销裂变工具、智能阅卷软件等,领智云、小鹅通等企业构建全链路 AI 能力支持;用户侧 AI 与教育各细分赛道融合程度不同,早幼教阶段 AI 用于智能故事讲述、认知训练,K12 阶段用于智能辅导、个性化学习路径规划,素质教育阶段基于 AI 生成定制化学习方案,职业教育阶段提供个性化学习计划与职业发展规划,中老年兴趣教育阶段提供灵活学习资源,整体融合程度随用户接受度、信息化发展阶段差异呈现不同水平。

(六)趋势 6:商业模式 —— 覆盖 G/B/C 端,分层落地
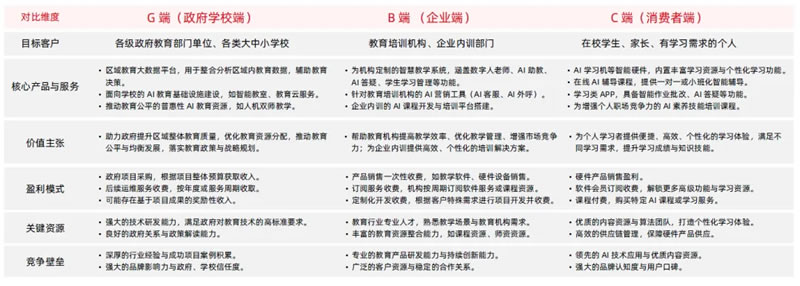
三端差异化商业模式:G 端(政府学校端)目标客户为各级政府教育部门与大中小学校,核心产品包括区域教育大数据平台、AI 教育基础设施(如智能教室)、普惠性 AI 教育资源(如人机双师教学),通过政府项目采购、后续运维服务收费盈利,关键资源是强大技术研发能力与良好政府关系,竞争壁垒在于行业经验与品牌信任度;B 端(企业端)服务教育培训机构与企业内训部门,提供定制化智慧教学系统、AI 营销工具、企业内训平台搭建等,盈利模式包括产品销售、订阅服务、定制化开发,依赖教育行业专业人才与资源整合能力,竞争壁垒是产品研发与客户合作关系;C 端(消费者端)面向在校学生、家长及有学习需求的个人,产品有 AI 学习机、在线 AI 辅导课程、学习类 APP、AI 素养培训课程,通过硬件销售、会员订阅、课程付费盈利,核心资源是优质内容与算法团队、高效供应链,竞争壁垒在于技术应用与品牌口碑。

四大核心商业模式:围绕技术、产品、服务、知识构建商业模式,“卖技术” 即模型即服务(MaaS),依托云计算将 AI 算法模型封装为服务,提供模型定制开发、应用开发支持,用户按需付费;“卖服务” 通过 AI 教育软件收费,或基础版免费、会员订阅 / 功能解锁获取增值收入,如自适应学习平台会员服务、AI 教育软件高级功能付费;“卖产品” 将 AI 软件功能嵌入硬件,通过销售软硬件一体产品盈利,如学而思、松鼠 Ai 的 AI 学习机,具备智能诊断、个性化辅导功能;“卖知识” 聚焦 AI 素养提升培训,面向学员提供 AI 工具使用、模型训练等技能培训,为企业提供内训课程开发与平台搭建服务。

头部企业一站式解决方案:具备技术、业务、渠道优势的头部企业,打造融合技术、产品、服务、知识的一站式解决方案。以腾讯教育为例,面向全国各学龄段师生提供以 AI 课程教学为核心的整体方案,涵盖基础教学平台、AI 实验平台、编程工具等平台工具,联合权威机构打造的课程内容,小车、机器人等硬件产品,以及专家讲座、线上线下培训等教师培训服务,还承接国家级赛事、辅助地方赛事,帮助学校 / 机构高效开设 AI 课程。

(七)趋势 7:生态融合 —— 全产业链协同,政产学研用
产业链结构与协作:AI + 教育产业链分为上、中、下游,上游是技术提供商,以大模型厂商(如 OpenAI、DeepSeek、百度文心一言)和云服务厂商(如华为云、百度智能云、AWS)为主,提供底层技术支持,市场高度垄断、集中度高;中游包括系统集成商(如晓羊集团)、内容服务商(如洋葱学园)、产品提供商(如学而思),按特点可分为技术驱动型、内容整合型、硬件入口型,直接构建 AI + 教育应用场景;下游通过课后服务、赛事等进校渠道及线上线下销售渠道,面向 G 端(教育部门、学校)、B 端(培训机构)、C 端(师生、家长)提供服务。当前上中下游厂商推动 “技术 + 内容 + 硬件” 生态战略合作,加强融合形成互利共赢环境。

全环节 AI 赋能:AI 贯穿教育产业链研发、生产、营销、交付全环节,研发环节通过数据分析设计个性化学习方案,智能开发教育资源(如自动生成练习题、课件),推动产品创新(如智能辅导系统、虚拟实验室);生产环节利用 AIGC 技术自动生成教材框架、习题解析及多模态资源,优化内容制作流程,实现标准化与规模化生产;营销环节借助 AI 分析客户数据构建精准画像,通过智能聊天机器人开展实时互动与推广,提升获客与转化效果;交付环节 AI 辅助教学过程动态调整,精准评估学习效果,优化在线教育平台体验,提供个性化学习支持,推动教育向智能化、个性化发展。

政产学研用协同:“政产学研用” 协同创新生态持续推进,政府制定扶持政策、提供研究课题,为 AI + 教育营造发展基础,如复旦大学与阿里云、商汤等企业合作共建 AI 垂域应用课程;产业界通过技术研发、产品创新推动产业发展,如乐聚机器人建立研学基地培养服务机器人人才;学术界发挥理论研究与智力支持,如上海交通大学人工智能学院与上海人工智能实验室合作实行本研贯通培养;用户侧通过需求反馈推动产品迭代优化,四方优势互补,实现教育链、人才链、产业链、创新链融合,推动产教融合进入新阶段。

(八)趋势 8:教育出海 —— 从资本 / 技术转向 AI 产品输出
出海阶段演变:国内教育企业出海经历四个阶段,资本出海以投资参股、收购为主要形式,成熟大型教育集团 / 互联网公司寻找科技、创新型教育项目,如 2014 年好未来投资美国 Minerva 大学;技术出海从欧美发达地区向教育欠发达地区扩散,创新型企业运用国内成熟经验,如 2016 年网易有道出海印度产品 U-dictionary;服务出海套用国内运营经验,在海外运营线下教育机构,如 2004 年新东方在加拿大建立国际学院;2023 年后进入 AI + 教育产品出海阶段,具备在线教育产品强运营能力的企业,聚焦特定区域和学科,结合本地化策略实现产品商业化,如 2023 年猿力科技 CheckMath(后更名 Uknow.AI)覆盖超 100 个国家,2024 年作业帮 Question.AI 获近 200 万周活。

关键市场与产品方向:从地区看,北美市场 K12 课堂信息化成熟、教师资源紧张,欧洲市场注重 AI 伴学、产业技能人才缺口大,中东市场 AI + 教育产品偏低龄且宗教化,南亚、东南亚市场人口结构年轻化、互联网渗透率高,与中国教育需求类似、模式易迁移,是 AI + 教育出海的蓝海市场;从产品看,学科辅导是主流方向,AI 拍照答疑、AI 陪练为主要细分应用,如字节跳动 Gauth、作业帮 Question.AI,AI 语言学习类应用也具备发展潜力,如 HelloTalk 通过语伴匹配帮助用户学习语言。

三维协同输出特征:AI + 教育出海呈现 “文化 + 模式 + 技术” 三维协同输出,文化输出方面,通过 AI 多语言实时翻译、跨文化课程设计降低文化壁垒,传播中国 “产教融合” 等教育理念,中文学习 AI 助教以 “AI 助教 + 本土化内容” 模式渗透全球,解决海外优质师资短缺问题;模式输出方面,AI 自动生成符合区域教育框架的课程,结合本地文化调整内容与策略,B2B 模式迎来更多发展机遇,企业与院校合作提供定制化方案;技术输出方面,提供智能评测、个性化推荐引擎等模块化技术服务包,通过 API 开放或模型开源(如 DeepSeek-R1)吸引海外开发者共建应用,中国自适应学习系统、大模型技术向海外复制与开放,构建全球竞争力的教育生态。

(九)趋势 9:市场格局 —— 哑铃形结构,竞争聚焦三要素
整体格局与细分差异:AI + 教育市场整体呈哑铃形结构,头部企业具备品牌与资金优势,可打造教育垂类大模型、覆盖细分需求,是行业创新主要力量;中层机构受头尾挤压,技术迭代跟进吃力,竞争被动;小型机构灵活性强,能快速切入细分赛道。细分领域格局不同,早幼教领域呈金字塔型,底部大量小型机构发力 AIGC 儿童内容或 AI 硬件,市场分散;K12 教育呈倒金字塔型,头部企业与地下机构并存,中间合规中型机构少,地下机构对 AI 技术跟进不敏锐;素质教育呈哑铃型,头尾两端企业市占率高,中型机构受双重挤压;职业教育呈纺锤型,中型机构为主,中公、粉笔、华图等头部企业拥抱 AI,集中度提升;中老年兴趣教育呈金字塔型,底部有大量小型机构与平台,头部企业尚未形成,AI 结合度待提升。

商业竞争三要素:竞争核心要素为模型算力、行业理解、垂类数据。模型算力是基础门槛,随着算力成本下降与模型开源,行业准入门槛降低,自主开发教育垂类大模型能在个性化学习、智能辅导等方面形成优势;行业理解决定落地能力,企业需深入理解教育业务与场景需求,设计产品逻辑、感知用户痛点,确保 AI 技术精准适配教学;垂类数据是核心壁垒,教育垂域模型调优对数据质量要求高,G/B 端数据丰富集中,C 端数据庞大分散且具稀缺性,拥有闭源数据的企业能更好构筑产品护城河。未来竞争重心将回归教育本身,生态协同也将成为拉开差距的关键。

参与者类型与优劣势:市场参与者包括教育科技机构、教育信息化厂商、AI 技术提供商、跨界互联网公司。教育科技机构场景驱动,贴近消费者、拥有大量学习数据,但除头部外核心技术依赖第三方;教育信息化厂商进校渠道强,业务体系覆盖教学教务,硬件设计与客户关系构建核心壁垒,但数据局限大;AI 技术提供商技术壁垒高,解决方案通用模块成熟,算法训练经验丰富,但缺乏教育行业长期积淀;跨界互联网公司具备流量与技术优势,但对教育行业理解不足,成功头部企业均具备深厚业务数据积累与强大技术能力。

(十)趋势 10:市场规模 —— 供需两旺,2025 年超 700 亿
整体规模与增长:AI + 教育市场规模由校内、校外市场共同驱动,2025 年中国 AI + 教育市场规模超 700 亿元,随着 AI 大模型商业化落地加速,预计 2030 年将达到近 3000 亿元,复合增速达 47%。校内市场核心应用于教育信息化建设,经费来自教育信息化财政预算,2024 年全国一般公共预算安排教育支出 4.29 万亿元(比上年增长 4%),未来增量来自存量教室设备更新与教学方式变革,市场规模可观但增长空间有限;校外市场聚焦以 AI 学习机为代表的新型教育智能硬件,通过 AI 技术为学生定制个性化学习方案,随着个性化学习需求增长,校外市场增长潜力巨大。

细分赛道规模:行业细分赛道包括教育信息化、早幼教、K12 教育、素质教育、职业教育、中老年兴趣教育,2025 年各赛道规模分别为 219 亿元、52 亿元、285 亿元、109 亿元、35 亿元、22 亿元。教育信息化受政策推动,AI 渗透率攀升,部分企业中标亿元级项目;K12 教育、素质教育因个性化学习与教学效率提升需求,AI 渗透率较高;早幼教受智能早教机、AI 玩具等硬件催化,发展蓬勃;职业教育、中老年兴趣教育因参与者以少量头部机构为主,缺乏代表性 AI 硬件,市场规模待提升。

细分市场渗透率:AI 已在校内外不同教育阶段融合应用,校内基础教育阶段考试测评、学习评估、精准教学等环节 AI 成熟度高,高等教育阶段实训、教学环节 AI 加速落地,学前教育阶段 AI 应用处发展初期;校外早幼教市场(如思维启蒙)受智能硬件催化,AI 应用效果初显,K12 教育学科辅导、升学规划环节 AI 应用强势,素质教育少儿编程等细分赛道 AI 融合度高,职业教育因 AI 素养与就业绑定弱,渗透率待提升,中老年兴趣教育渗透率低,需挖掘 AI 落地场景。

中国创新教育网 版权所有:站内信息除转载外均为中国创新教育网版权所有,转载或摘录须获得本网站许可。
地 址:潍坊市奎文区东风大街8081号 鲁ICP备19030718号
鲁公网安备 37070502000299号